
各省、自治区、直辖市及计划单列市、新疆生产建设兵团中小企业主管部门:
根据《优质中小企业梯度培育管理办法》(工信部企业〔2026〕2号,以下简称《办法》),现组织开展2026年专精特新“小巨人”企业认定和复核工作。有关事项通知如下:
一、企业申请要求
(一)省级专精特新中小企业可提出第八批专精特新“小巨人”企业申请,2023年认定的第五批和复核通过的第二批专精特新“小巨人”企业可提出复核申请,相关申请均不收取任何费用。
(二)企业可通过我部优质中小企业梯度培育平台( http://zjtx.miit.gov.cn)观看专精特新“小巨人”企业申请政策解读视频。申请企业应如实、自主填报申请表,并按要求提供有关佐证材料,即可完成申请。我部未委托任何机构开展专精特新申请业务,审核中通过“分段审核”“双随机(随机抽取专家、即时随机派发审核任务)”“盲审”等方式保障公平公正,请企业谨防不良中介机构散播虚假信息,非法牟利。
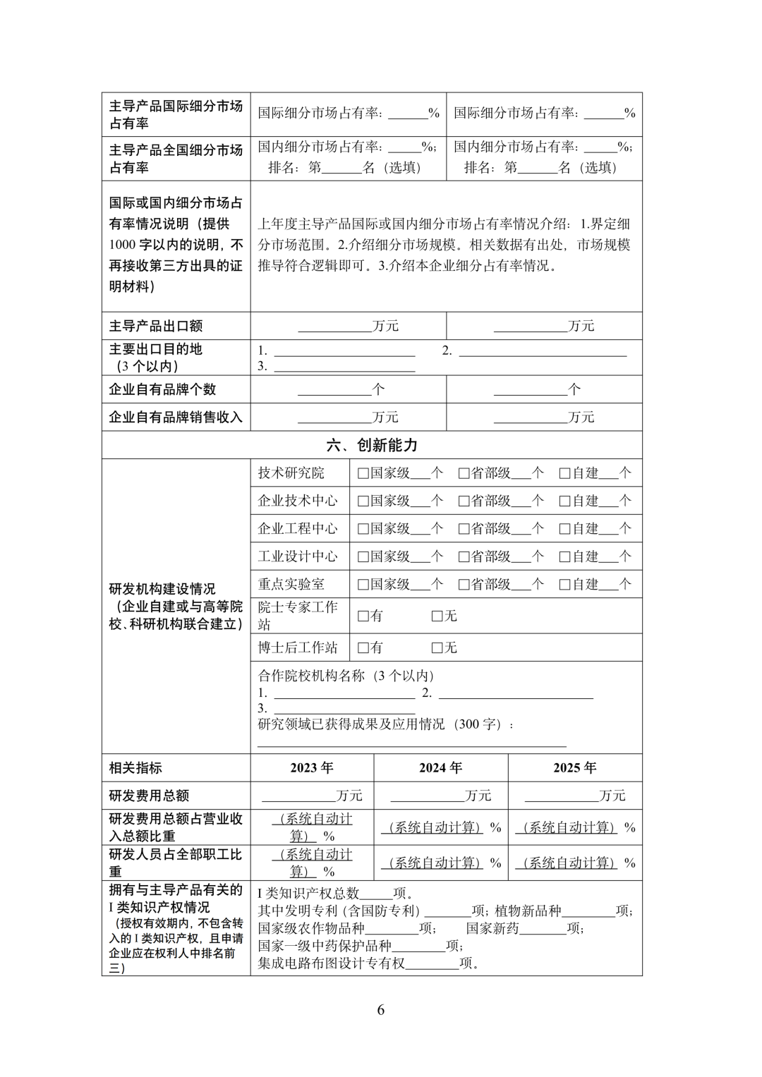
(三)申请企业需符合《办法》中专精特新“小巨人”企业有关认定标准。相关指标需按《办法》附件4中“部分指标和要求说明”严格把握。
(四)为减轻企业申请负担,企业无需提供第三方机构出具的细分市场占有率证明或说明、国内发明专利证书(涉及集成电路设计布图等其他I类知识产权的,仍需提供)等佐证材料。企业仅需如实说明市场占有率、填写发明专利数量即可。我部将与国家知识产权局等部门加大数据共享力度,专利数据将以国家知识产权局提供的数据为准。
(五)专精特新“小巨人”企业申请和复核采取线上填报与线下报送相结合的方式。线上在部优质中小企业梯度培育平台填报,时间为2026年4月25日至5月25日。线下报送以企业属地中小企业主管部门要求为准,线下与线上数据应保持一致。
(六)企业有关财务数据依据会计师事务所出具的审计报告。务请将会计师事务所在财政部注册会计师行业统一监管平台(http://acc.mof.gov.cn)完成报备后的已赋码电子原件,上传至优质中小企业梯度培育平台,如不一致,将影响申请结果。请提醒会计师事务所将主营业务收入、主营业务成本两项指标纳入审计报告。
(七)我部将引入数据提取、人工智能和大数据等技术,加强申请数据的分析比对和逻辑判断,严格防范数据造假。如发现企业存在上述情况,我部将根据《办法》,取消企业创新型中小企业、专精特新中小企业、专精特新“小巨人”企业等称号,并禁止企业三年内再次申请。涉及骗取财政资金的,将依法依规严肃处理。涉及会计师事务所的有关情况,将向行业主管部门反映。
二、推荐要求
(一)各省、自治区、直辖市及计划单列市、新疆生产建设兵团中小企业主管部门(以下统称省级中小企业主管部门)负责组织新申请专精特新“小巨人”企业初核推荐和复核企业推荐工作。
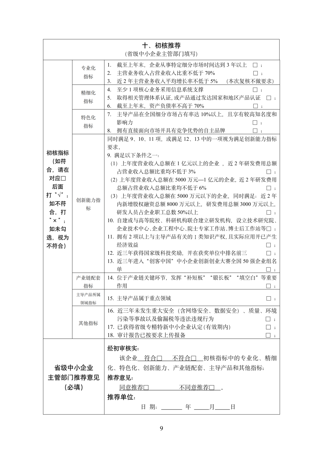
(二)要择优组织符合条件的企业填写“第八批专精特新‘小巨人’企业申请书”(附件1)或“专精特新‘小巨人’企业复核申请书”(附件2),并结合工作实际提出佐证材料要求,初审核实后提出推荐意见。
(三)要切实履行责任、严格把关,加大对企业数据真实性、技术创新性的审核力度,确保申请书填报数据与佐证材料一致,提升推荐质量。要加大服务力度,组织力量为申请企业提供全覆盖的免费咨询辅导服务。为进一步压实审核推荐责任,对第八批“小巨人”企业推荐数量较多但通过率较低的省份,我部将在专精特新相关支持政策中进行减分或限额。
(四)对于已成为工业和信息化部制造业单项冠军示范企业或单项冠军产品的企业,不再推荐新申请第八批专精特新“小巨人”企业;对与我部已认定的专精特新“小巨人”企业存在控股关系的企业,以及同一集团内生产相似主导产品企业,不予推荐;对2023年认定和复核通过的专精特新“小巨人”企业,不推荐复核的,需说明原因。
(五)为降低对复核企业影响,对本年度申请复核的“小巨人”企业,按照2022年印发的《优质中小企业梯度培育管理暂行办法》(工信部企业〔2022〕63号)中相关标准和要求把握,对新申请的第八批专精特新“小巨人”企业,按照2026年印发的《办法》中相关标准和要求把握。
(六)省级中小企业主管部门于2026年5月25日至6月30日集中开展初核推荐工作,期间可根据工作需要,联系已完成申请企业补充上传佐证材料。所推荐对象应在本省中小企业主管部门官网上公示不少于5天且公示结论为通过。请于2026年6月30日前将加盖公章的正式文件及推荐汇总表(附件3、4)纸质版及可编辑电子版各1份,通过邮政特快专递(EMS)邮寄至:工业和信息化部中小企业局创业创新处,邮编:100804。
三、注意事项
(一)根据往年情况,部分企业忘记优质中小企业梯度培育平台登录账号、密码,建议申请企业提前登录平台确认。
(二)企业申请书及佐证材料纸质件由省级中小企业主管部门妥善留存备查,无需报送我部。省级中小企业主管部门应通过组织实地抽查、第三方数据验证、财务报表对照等方式,确保数据真实性。
(三)我部将按照《办法》要求和审核流程组织对各省份推荐企业进行审核,形成并印发第八批专精特新“小巨人”企业名单和复核通过的专精特新“小巨人”企业名单。在复核通过名单印发前,2023年认定和复核通过的专精特新“小巨人”企业称号依然有效;复核通过名单印发后,2023年认定和复核通过的专精特新“小巨人”企业称号自动失效,以该名单内企业为准。
(四)按照《办法》明确的“企业只需按照自身所获得最高一级称号参加复核工作”,为减轻企业申请负担,对复核未通过的专精特新“小巨人”企业,省级中小企业主管部门应按照企业本次提交的申请材料开展专精特新中小企业复核工作,避免重复组织企业参加复核。
附件:
1.第八批专精特新“小巨人”企业申请书
2.专精特新“小巨人”企业复核申请书
3.第八批专精特新“小巨人”企业推荐汇总表
4.专精特新“小巨人”企业复核情况汇总表
工业和信息化部办公厅
2026年3月23日




















版权所有:泰斗科创 泰斗知产 泰山北斗专利 泰斗法律 泰斗财税 鄂ICP备14020250号-2 鄂公网安备 42011202000223号 技术支持:中网维优
官方微信